
出发了,小士兵和父母告别!

对表现好的小士兵授予荣誉。

“两小无猜”的两个宝贝一起参加了夏令营。

高空断桥飞跃历练胆识。

高空断桥有些挑战,但保护设施完备。

教练在背后默默守护着队里最小的小士兵。

率先完成任务的小士兵得到司令认可。

我们之前不认识,但是现在是欢乐好队友。

夏令营,我们也练了一套拳法,认真学习阶段。

夏令营第一营正在整理队伍。
大众网12月23日讯(记者 宋佳)温室里开不出绚烂的花朵!天天生活在蜜罐的宝贝们,是否有些骄纵,有些自私,有些内向,又有些怯弱?寒假即将来临,为提升孩子团结意识、独立能力,历练钢铁意志,日照大众网重磅推出冬令营线路,一条是浮来春旅游度假区“砺剑雪原”军事冬令营。
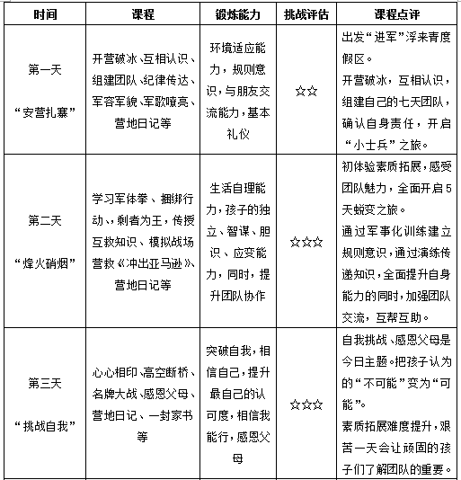
第一条浮来春旅游度假区“砺剑雪原”军事冬令营,沿袭了夏令营的诸多优质拓展项目,5天4夜的项目需要宝贝独自参加,现招募40名特种兵。该条军事冬令营项目由大众网特别邀请的3名专业教练全天候指导。另外,大众网还加派2名记者,负责每天记录、报道成员的点滴进步,每天会第一时间发回新闻报道。
今年暑期,日照大众网已经成功开展了三期夏令营,近200名小记者参与其中,所有家长都惊讶这7天中孩子的表现,夏令营结束后, 不少孩子已经养成了良好的行为习惯。寒假,请家长拿出5天时间,给孩子个自我展示、成长的机会。
报名从速,报满截止!!!!
在挑战面前,逃避还是应对?
在失败面前,放弃还是坚持?
在团队中,单打独斗还是团队协作?
请放手,让孩子去试一次!
冬令营活动时间:2016年1月28日-2月1日
报名时间:即日起,报满截止
年龄:6-15岁,招募40名特种兵,招满截止。
价格:2280元(培训费1020,吃、住、行、衣服、保险等1260元)
备注:拥有大众网日照小记者证优惠100元。
非大众网日照小记者,5人以上团购价每位参团者省80元。
地址:烟台路丽城花园西门沿街日照大众网办公室
咨询电话:0633-8717699
13001581605(马老师)
18866335859(宋老师)

